自贡市第三人民医院
基因检测需求信息公示
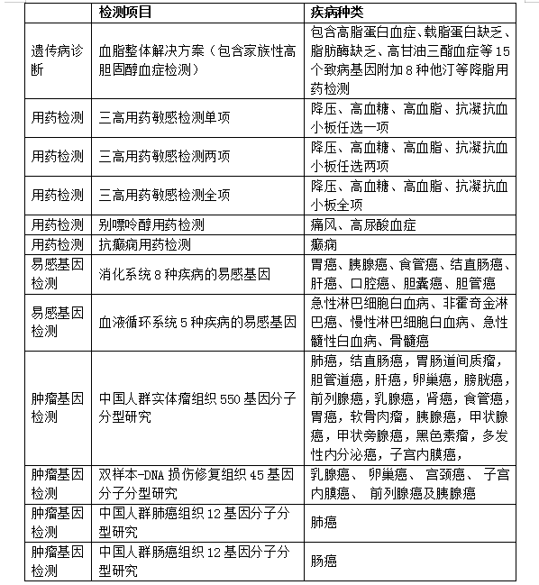
自贡市第三人民医院拟采购基因检测服务,具体如下:

欢迎具有相关资质、具有相应供应保障能力、三年内无违规违法记录的供应商为我院提供推荐方案。
一、推荐方案中,每个项目必须包括以下内容
检测方法、检测周期、零售价、收费码(自贡市,如无自贡市收费编码,提供四川省收费编码)及服务费收取比例、医保报销比例,标本类型及保存条件,收样时间。
二、公司资质性资料
1、检测机构的营业执照、经营许可证。
2、其他证明检测资质的材料。
3、法人代表授权书。
三、注意事项
1、供应商必须能提供上述所有项目的检测服务,不接受单独的某项检测推荐。
2、推荐方案请准备电子文档,文档的首页注明公司名称、联系人、联系方式,并将文档传至邮箱:3591769137@qq.com。公司资质性材料及彩页请提供纸质版。
3、纸质资料递交截止时间:2020年7月30日17:00,逾期将不再受理。
4、纸质资料递交地点:自贡市第三人民医院采购中心办公室。
五、联系方式
联系人:王老师
联系电话:0813-3308512
地址:自贡市贡井区筱溪街胜利巷156号
医院地址:四川省自贡市贡井区筱溪街胜利巷156号
急救电话:0813-3301234
人事科:0813-3302254 健康管理中心:0813-3301250
咨询电话:0813-3319575
投诉电话:0813—3303897、0813-3313732(白天 )
0813—3301040(中夜班及节假日)
邮箱:office@zgsyy.cn 邮编:643020
医院周边公共交通情况:万年灯:16路、贡井人寿保险门口:15路、11路、17路
公开院外周边停车场位置及配套服务设施:医院西区停车场、虎头桥国投停车场、恒太城停车场
扫一扫关注官方微信
Copyright © 2006-2026 自贡市第三人民医院版权所有 备案号:蜀ICP备13027823号-1 技术支持:四川百信智创科技有限公司